首页
服务方案
标准版
优享版
尊享版
高效计时版
服务流程
服务优势
专业化
标准化
及时性
流程化
可视化
团队介绍
团队简介
团队成员
实务研究
服务客户
联系我们
联系方式
在线留言
首页
>
专业研究
>
破产与重整
企业法律风险篇
合同管理篇
劳动人事篇
知识产权篇
公司治理篇
应收账款
股权设计(激励)篇
破产与重整
20
01
2026
【金元专业】警惕!企业破产后,债权人错过这步可能一分钱都拿不回
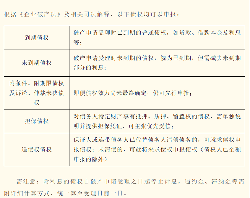
当合作企业陷入破产困境,债权人最关心的问题莫过于“我的钱还能拿回来吗?”。破产程序复杂且具有特殊性,一旦操作不当,可能错失受偿机会。本文为债权人梳理债权申报全流程攻略,助你在破产程序中维护自身权益。
2026年01月20日
1 条记录 1/1 页
1